พรีวิวเอฟเอคัพ: ท็อตแน่ม ฮ็อตสเปอร์ พบ แอสตัน วิลล่า – การต่อสู้อย่างสิ้นหวังเมื่อพวกเขาถูกบีบให้จนมุม! ซน ฮึง-มิน ปะทะ เจดอน ซานโช – พวกเขาจะสามารถทำลายคำสาปในถ้วยนี้ได้หรือไม่ในการเผชิญหน้าที่ต้องชนะเท่านั้น?
核心赛事情报
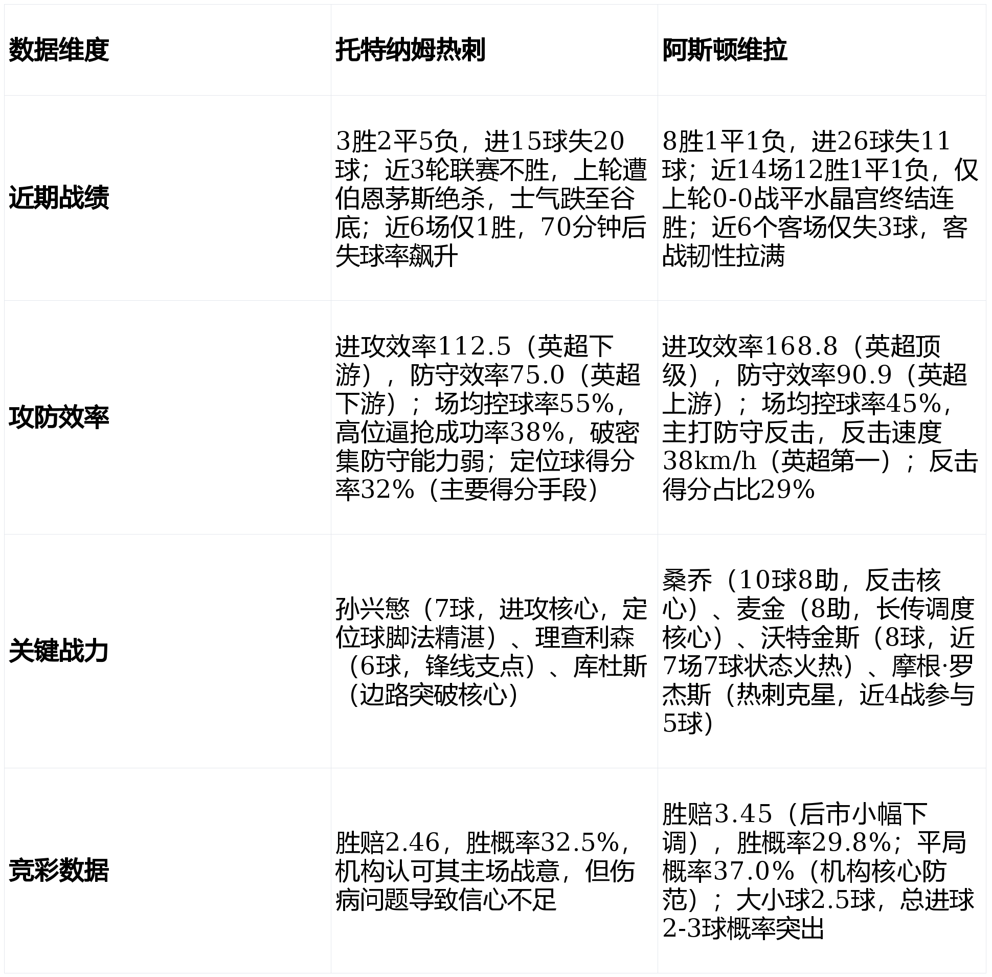
- 基本信息:2025-2026赛季英格兰足总杯第三轮(周六029),北京时间2026年1月11日01:45,托特纳姆热刺球场(热刺主场,天然草皮,容量62850人)正式开球。这是一场关乎赛季走向的英超内战,热刺主场迎战阿斯顿维拉——前者联赛三连不胜深陷低迷,足总杯已成“赛季救命稻草”;后者近期豪取12胜1平1负的强势战绩,稳居英超第三冲击欧冠资格,客场战力堪称顶级。
- 场地与天气:热刺本赛季主场胜率50%,但近3个主场狂失6球,防守漏洞百出,球迷不满情绪或加剧球队压力;维拉近5个客场4胜1平不败,客场压制力十足。伦敦当地阴天,气温1℃,微风3级,湿度72%,低温环境对双方体能储备提出考验,更利于维拉高效反击战术的发挥(数据来源:中国天气网、赛事官方气象服务1月10日19时更新)。
- 核心格局:热刺(世界排名第35位,总身价7.8亿欧元)深陷毁灭性伤病潮,中后场核心框架崩塌,战力折损超40%;维拉(世界排名第22位,总身价5.2亿欧元)虽防线重组,但进攻三叉戟完整,战术体系成熟,近期对热刺保持5胜2负的压制优势,心理与战术双重占优。此役核心看点聚焦孙兴慜领衔的残阵热刺能否凭借战意破局,以及维拉能否延续强势冲击杯赛晋级。
สถิติเปรียบเทียบ: ทั้งสองทีม (การแข่งขันอย่างเป็นทางการ 10 นัดล่าสุด)

การวิเคราะห์อาการบาดเจ็บอย่างละเอียด (ยืนยันเมื่อเวลา 19:00 น. วันที่ 10 มกราคม)
กลยุทธ์เชิงยุทธวิธีและการวิเคราะห์แนวโน้ม
1. ท็อตแน่ม: ทีมที่ขาดผู้เล่นหลายรายต้องปรับทัพใหม่เพื่อความอยู่รอด โดยแรงจูงใจจากถ้วยรางวัลกลายเป็นไพ่ใบเดียวที่เหลืออยู่
ท็อตแน่ม ฮ็อตสเปอร์ อยู่ในภาวะตกต่ำอย่างหนักในฤดูกาลนี้ โดยตำแหน่งของผู้จัดการทีม โธมัส ฟรังค์ อยู่ในภาวะเสี่ยงที่จะถูกปลดออกจากตำแหน่ง ขณะที่การแข่งขันในลีกกำลังห่างไกลจากตำแหน่งที่สามารถไปเล่นในยุโรปได้มากขึ้นเรื่อย ๆ ฟุตบอลเอฟเอคัพกลายเป็นความหวังสุดท้ายของพวกเขาที่จะกู้ฤดูกาลนี้ไว้ได้ ซึ่งทำให้พวกเขามีความมุ่งมั่นอย่างสุดซึ้งที่จะต่อสู้ในสถานการณ์ที่ดูเหมือนไม่มีทางออกในเชิงแท็คติก ทีมจะต้องละทิ้งระบบการเล่นแบบครองบอลตามแบบฉบับของตน และเปลี่ยนมาใช้ระบบ 4-3-3 ที่เน้นการโจมตีสวนกลับและโอกาสจากลูกตั้งเตะ ด้วยการขาดผู้เล่นกองกลางตัวหลัก ทีมจึงสูญเสียความสามารถในการสร้างสรรค์เกมไปอย่างมาก ทำให้ต้องพึ่งพาความสามารถในการทำลูกตั้งเตะของซน ฮึง-มิน และการเล่นริมเส้นของคูดูสเพื่อสร้างโอกาสทำประตู อัตราการครองบอลที่ตั้งไว้อยู่ที่ประมาณ 55%
การป้องกันยังคงเป็นจุดอ่อนที่สุดของท็อตแนม: ด้วยการที่โรเมโรถูกแบนและดรากูซินต้องพักรักษาตัวจากอาการบาดเจ็บ คู่กองหลังชั่วคราวอย่างเดวีส์และเดนโซห์จึงประสบปัญหาในการหมุนเวียนช้าและการป้องกันลูกกลางอากาศที่อ่อนแอ พวกเขาอ่อนไหวเป็นพิเศษต่อความแข็งแกร่งของวัตคินส์และการโต้กลับที่รวดเร็วของวิลล่าในแดนกลาง การขาดหายไปของบิสซูม่าได้ลดความสามารถในการสกัดกั้นของพวกเขาลงอย่างมาก ทำให้แนวรับขาดการป้องกันที่มีประสิทธิภาพ ริมเส้นจะกลายเป็นเป้าหมายหลักที่วิลล่าจะใช้ประโยชน์นอกจากนี้ ทีมยังแสดงให้เห็นถึงความเหนื่อยล้าอย่างชัดเจนหลังจากนาทีที่ 70 ในหกนัดหลังสุด การขาดความลึกในทีมอาจกลายเป็นปัญหาสำคัญในช่วงท้ายของการแข่งขันนี้ หากพวกเขาสามารถต้านทานการบุกอย่างหนักของวิลล่าด้วยการสนับสนุนจากแฟนบอลและความมุ่งมั่น และใช้ประโยชน์จากลูกตั้งเตะเพื่อทำประตูได้เร็ว พวกเขาอาจจะทำให้เกมกลับมาสมดุลได้ อย่างไรก็ตาม หากแนวรับเสียประตูเร็วเกินไป ทีมที่มีผู้เล่นไม่มากพอจะประสบปัญหาในการโต้กลับอย่างมีประสิทธิภาพ และอาจต้องตกเป็นฝ่ายตั้งรับตลอดทั้งเกม
2. วิลล่า: การควบคุมเชิงกลยุทธ์ + ความเหนือกว่าในรูปแบบการเล่น ใช้ประโยชน์จากแรงผลักดันเพื่อรักษาความก้าวหน้า
ภายใต้การนำของอูไน เอเมรี แอสตัน วิลล่าได้กลายเป็นม้ามืดที่น่าจับตามองในพรีเมียร์ลีก ฟอร์มอันแข็งแกร่งของพวกเขาที่ชนะ 12 นัด เสมอ 1 นัด และแพ้เพียง 1 นัดจาก 14 นัดหลังสุด ทำให้ทีมมีความมั่นใจที่จะแข่งขันเพื่อคว้าถ้วยรางวัลหลายรายการ เมื่อต้องเผชิญหน้ากับท็อตแน่ม ฮ็อตสเปอร์ที่ขาดผู้เล่นหลัก วิลล่าจะมุ่งมั่นที่จะรักษาความเหนือชั้นและเดินหน้าสู่เป้าหมายในถ้วยรายการต่างๆ อย่างมั่นคง ในฐานะทีมเยือนที่แข็งแกร่ง วิลล่ายังไม่แพ้ใครใน 5 นัดเยือนหลังสุด โดยชนะ 4 นัดและเสมอ 1 นัด เมื่อเจอกับแนวรับที่อ่อนแอของสเปอร์ส พวกเขามั่นใจเต็มที่ที่จะเก็บแต้มกลับบ้าน
ในเชิงแท็คติก วิลล่าจะยึดมั่นในรูปแบบการเล่น 4-3-3 ที่เน้นการโต้กลับซึ่งได้พิสูจน์แล้ว โดยตั้งใจที่จะเสียการครองบอล (เป้าหมาย ≤45%) พวกเขาจะเปิดเกมรุกอย่างรวดเร็วผ่าน 'สามเหลี่ยมเหล็ก' ในแดนกลางของ Luiz, McGinn และ Ramsey ซึ่งจะใช้การกดดันสูงเพื่อแย่งบอลกลับมา บอลยาวที่แม่นยำของ McGinn ผสานกับการเล่นริมเส้นของ Sancho จะสร้างการโจมตีแบบสองเครื่องยนต์ที่มุ่งเป้าไปที่แนวรับของสเปอร์สที่หมุนตัวช้าในแนวรุก ฟอร์มร้อนแรงของออลลี วัตคินส์ (ยิงไป 7 ประตูจาก 7 นัด) จะมีความสำคัญอย่างยิ่ง โดยการเล่นที่ยืนตำแหน่งได้ดีและการจบสกอร์ที่เฉียบคมของเขาจะเป็นกุญแจสำคัญในการเจาะแนวรับของคู่แข่ง ขณะเดียวกัน มอร์แกน โรเจอร์ส ผู้ที่เคยสร้างความลำบากให้กับสเปอร์สมาแล้ว จะมุ่งเป้าไปที่แนวรับฝั่งที่เปราะบางของพวกเขาในแง่การป้องกัน แม้จะมีการปรับเปลี่ยนแนวรับใหม่ แต่โครงสร้างการป้องกันโดยรวมของทีมยังคงได้รับการฝึกฝนมาอย่างดี ความสามารถในการสกัดกั้นของกองกลางนั้นแข็งแกร่งเป็นพิเศษ สามารถหยุดยั้งจังหวะการโจมตีของท็อตแนมได้อย่างมีประสิทธิภาพ ความกังวลเพียงอย่างเดียวคือความสามัคคีของแนวรับชั่วคราว ซึ่งต้องระวังภัยคุกคามจากลูกตั้งเตะของท็อตแนม หากวิลล่าสามารถทำลายทางตันได้ตั้งแต่เนิ่นๆ ผ่านการโต้กลับที่มีประสิทธิภาพ พวกเขาจะสามารถควบคุมจังหวะของเกมได้อย่างสบาย แม้จะไม่มีประตูทันที ระบบการป้องกันที่เติบโตเต็มที่ของพวกเขาสามารถทำให้ทีมท็อตแนมที่อ่อนล้าทางร่างกายได้
3. ตัวแปรสำคัญและการเผชิญหน้าในอดีต
ในประวัติศาสตร์ที่ผ่านมา แอสตัน วิลล่า ได้สร้างความเหนือชั้นอย่างชัดเจนเหนือ ท็อตแน่ม ฮ็อตสเปอร์ โดยชนะ 5 ครั้ง และเสมอ 2 ครั้ง จาก 7 นัดล่าสุดที่พบกัน ฤดูกาลที่แล้ว วิลล่า กำจัด สเปอร์ส 2-1 ในเอฟเอ คัพ ขณะที่ฤดูกาลนี้ พวกเขาคว้าชัยชนะอย่างถล่มทลาย 4-0 ในบ้านในพรีเมียร์ลีก ระบบการโต้กลับของ อูไน เอเมรี ได้พิสูจน์แล้วว่ามีประสิทธิภาพสูงในการทำลายกลยุทธ์การกดดันสูงของ ท็อตแน่ม และข้อได้เปรียบทางจิตวิทยานี้มีความสำคัญอย่างยิ่งในรูปแบบการแข่งขันแบบแพ้คัดออกแม้ท็อตแน่มจะมีความมุ่งมั่นอย่างแรงกล้า แต่การลดลงของกำลังที่เกิดจากการบาดเจ็บของผู้เล่นคนสำคัญนั้นยากที่จะชดเชยได้ ความแข็งแกร่งในการป้องกันของทีมที่อ่อนแอลงจะเผชิญกับการทดสอบอย่างหนักภายใต้ความกดดัน
การเผชิญหน้าสำคัญจะเป็นตัวกำหนดทิศทางของเกมโดยตรง: ซน ฮึง-มิน ปะทะกับเกมรับริมเส้นของวิลล่า (ความหวังในการทำประตูเพียงหนึ่งเดียวของสเปอร์สขึ้นอยู่กับความสามารถของเขาในการเจาะแนวรับ) เจดอน ซานโช ปะทะกับแนวรับชั่วคราวของสเปอร์ส (แกนหลักในเกมโต้กลับของวิลล่าจะสามารถสร้างอันตรายได้หรือไม่?) ออลลี่ วัตคินส์ ปะทะกับคู่เซ็นเตอร์แบ็คชั่วคราวของสเปอร์ส (จุดอ่อนในเกมรับของสเปอร์สจะสามารถต้านทานการโจมตีได้หรือไม่?) และ คอนอร์ แม็คกินน์ ปะทะกับแดนกลางของสเปอร์ส (เครื่องยนต์ในเกมโต้กลับของวิลล่าจะสามารถถูกสกัดกั้นได้หรือไม่?)นอกจากนี้ การต่อสู้ทางกายภาพในช่วงท้ายเกมจะเป็นจุดเปลี่ยนสำคัญ – ทีมท็อตแน่มที่มีผู้เล่นไม่เพียงพอมีอัตราการเสียประตูสูงหลังจากนาทีที่ 70 ขณะที่วิลล่ามีพลังงานสำรองมากพอเมื่อเล่นนอกบ้าน ซึ่งน่าจะเป็นจุดเปลี่ยนของเกม ข้อมูลการเดิมพันกีฬาชี้ให้เห็นว่าการเสมอกันเป็นทางเลือกหลักที่เจ้ามือรับแทงใช้ป้องกันความเสี่ยง สะท้อนความรู้สึกของตลาดที่ว่า "ท็อตแน่มมีความตั้งใจสูงแต่มีกำลังจำกัด ขณะที่วิลล่ามีคุณภาพมากกว่าแต่มีจุดอ่อนในเกมรับ"
บทวิเคราะห์ก่อนการแข่งขันและประเด็นสำคัญที่ต้องจับตา
ไฮไลท์สำคัญ
- 残阵对决+生死战背景:热刺能否凭借杯赛战意打破维拉的压制魔咒,为赛季续命?维拉能否趁势拿下残阵热刺,延续多线争冠势头?
- 核心球星对决:孙兴慜(热刺唯一指望)VS桑乔(维拉反击核心),两大边路顶级球员谁能主导比赛走向?
- 战术极致对冲:热刺高位逼抢+定位球攻坚VS维拉低位防反+快速冲击,维拉的反击体系能否再次精准打击热刺防线短板?
- 阵容短板博弈:热刺毁灭性伤病潮VS维拉防线重组,谁的阵容问题将成为比赛胜负手?
การคาดการณ์การแข่งขัน
ปกติ: ท็อตแนม 0-1 แอสตัน วิลล่า (ภายใน 90 นาที) แพ้ต่อแต้มต่อ
เหตุผล: การเสมอกันมีความน่าจะเป็นสูงที่สุดในตลาดการเดิมพัน ด้วยสถานการณ์ที่ท็อตแน่มต้องชนะและข้อได้เปรียบทางแท็คติกของแอสตัน วิลล่า ทำให้การแข่งขันมีแนวโน้มที่จะยังคงเสมอกันครึ่งแรก: ท็อตแน่มกดดันอย่างหนักในบ้าน ขณะที่วิลล่าตั้งรับลึก สร้างเกมการแข่งขันที่ตึงเครียดแต่ขาดประตู ช่วงกลางครึ่งหลัง: แม็คกินน์ส่งบอลยาวให้ วัตคินส์โหม่งทำประตูขึ้นนำ ท็อตแน่มตีเสมอจากลูกตั้งเตะ: ซน ฮึง-มิน เปิดบอลให้ ริชาร์ลิซอน โหม่งตีเสมอ จบ 90 นาที เสมอกัน 0-0 ต้องต่อเวลาพิเศษ
ผลการแข่งขัน: ท็อตแนม 1-1 แอสตัน วิลล่า เสมอ
เหตุผล: แอสตัน วิลล่า มีข้อได้เปรียบทางแท็กติกเล็กน้อยและมีฟอร์มที่ดีกว่า มอร์แกน โรเจอร์ส เปิดสกอร์แรกด้วยการยิงไกลในครึ่งแรก หลังจากพักครึ่ง แม็คกินน์ ส่งบอลทะลุช่องให้ ซานโช หลุดกับดักล้ำหน้าและทำประตูที่สองด้วยฝีเท้าเดี่ยว แม้ว่า ซน ฮึง-มิน จะตีไข่แตกด้วยทักษะอันยอดเยี่ยม แต่ทีมท็อตแน่ม ฮ็อตสเปอร์ ที่ขาดผู้เล่นหลายคนก็ไม่สามารถสร้างเกมรุกที่มีประสิทธิภาพได้ จบการแข่งขันด้วยสกอร์ 1-1
方便







